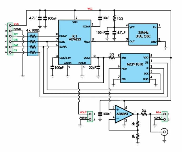
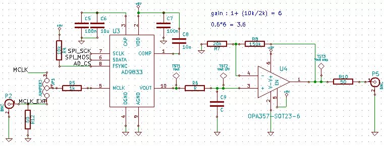
Ad9833 arduino