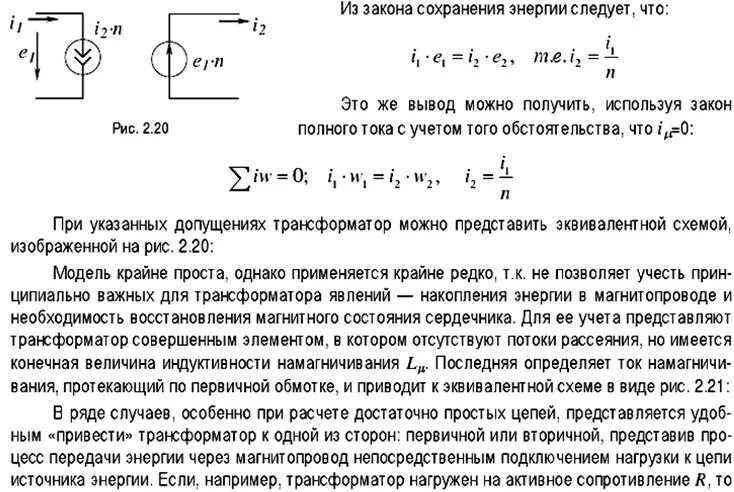
Активное и индуктивное сопротивление трансформатора