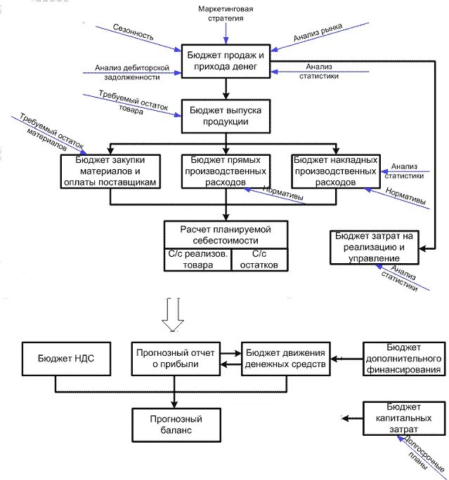
Алгоритм бюджетирования