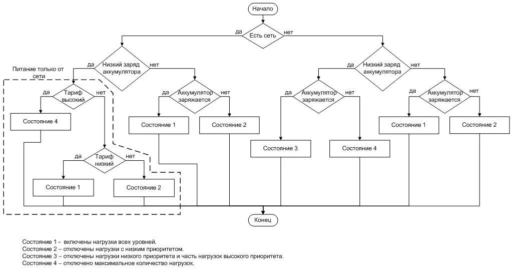
Алгоритм управления контроллером