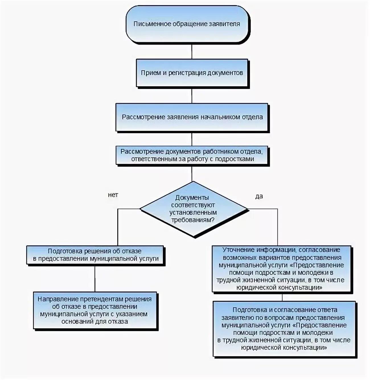
Алгоритм жизненной ситуации