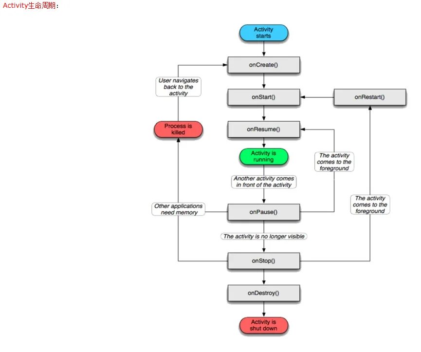
Android app activitythread