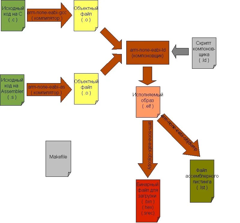
Arm none eabi gcc