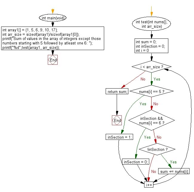
Array exception