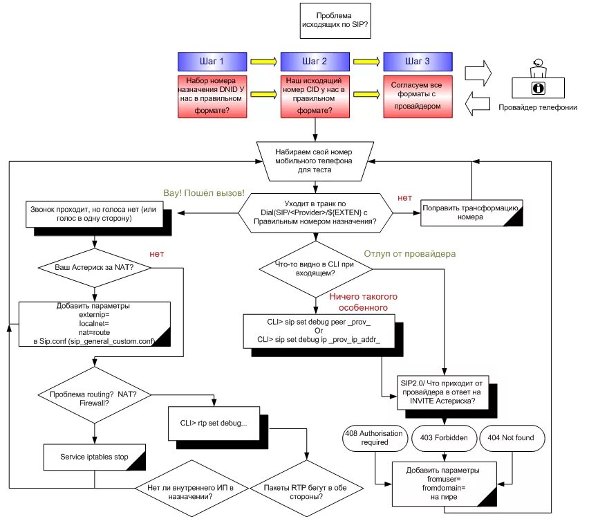
Asterisk исходящих