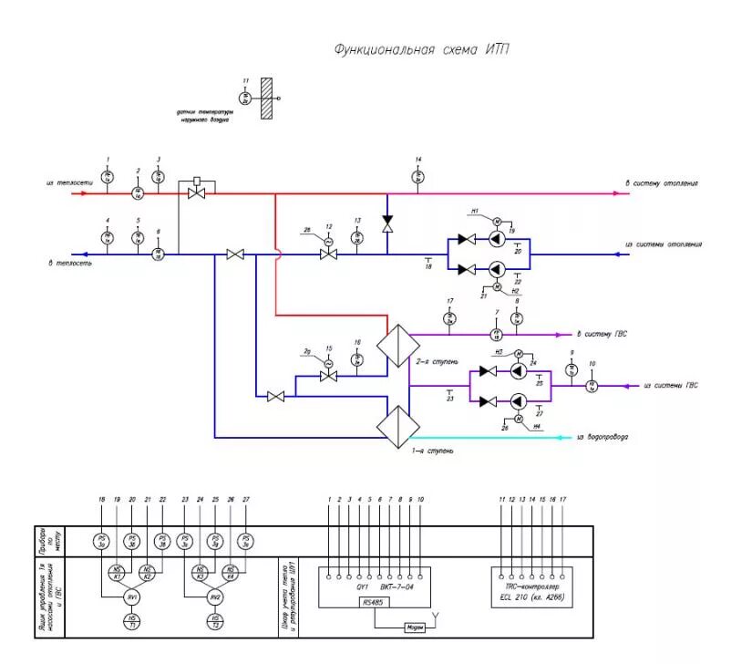
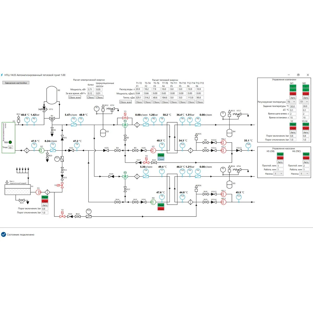
Автоматизация теплового пункта