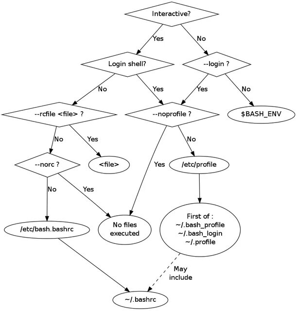
Bash env