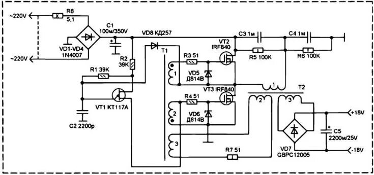
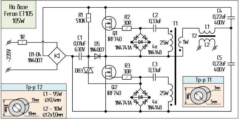
Блок питания шуруповерта своими руками