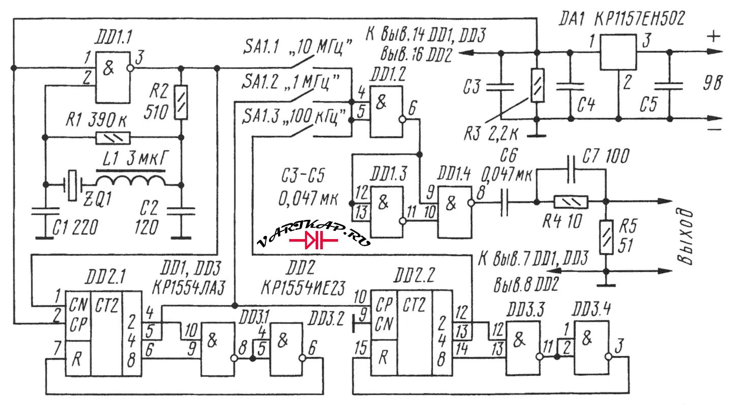
Частота высокочастотного генератора