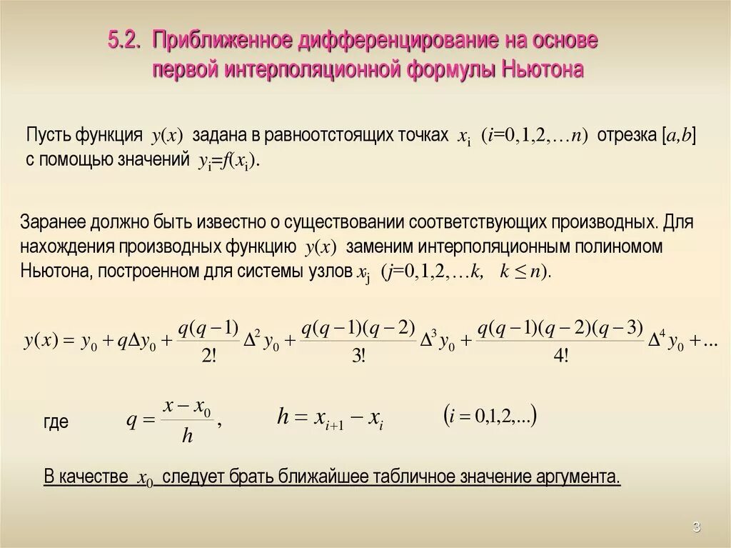
Численное дифференцирование