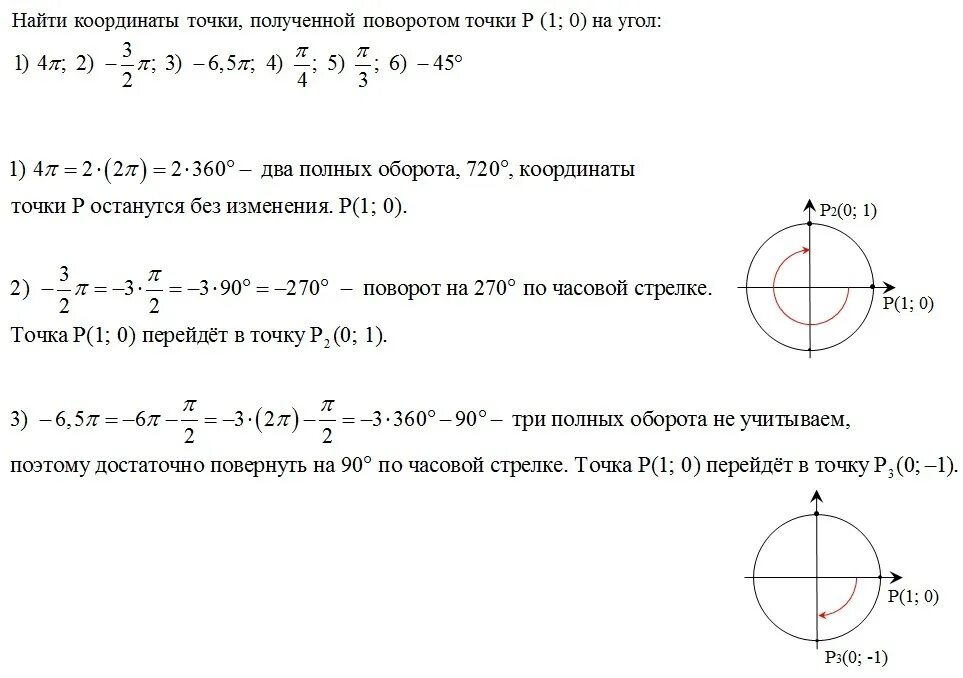
Даны координаты точек р 1 5