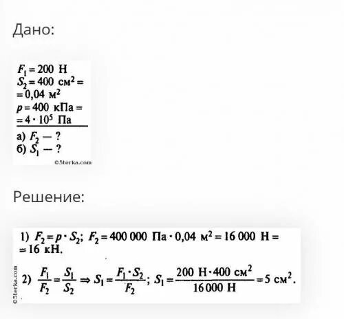
Давление в гидравлической машине равно