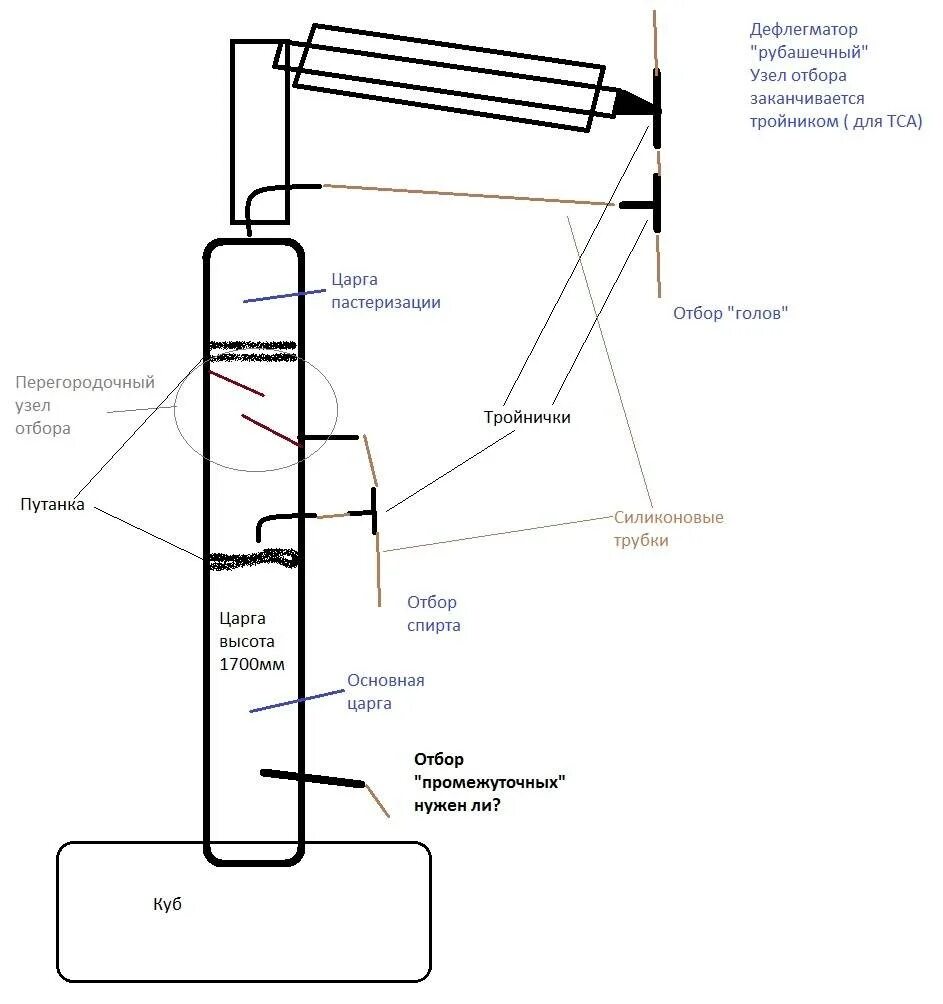
Дефлегматор с узлом отбора