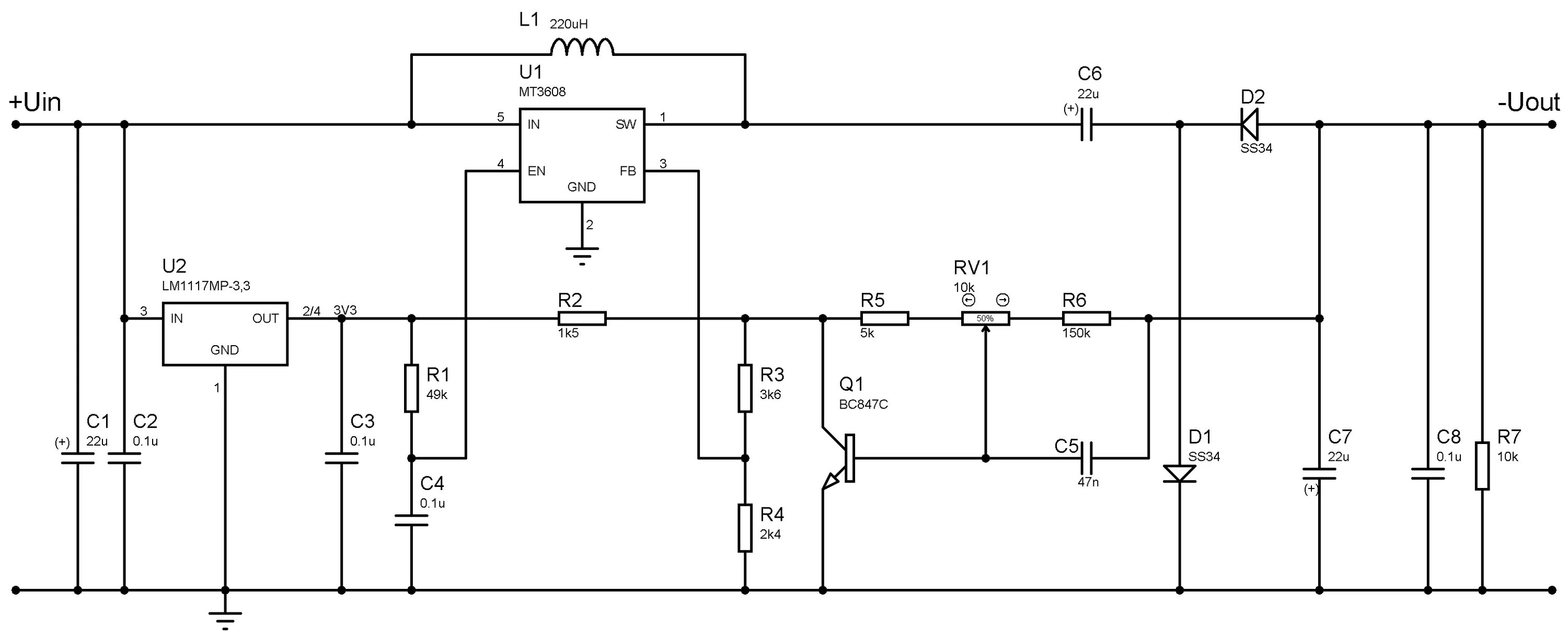
Доработка повышающего dc dc преобразователя mt3608