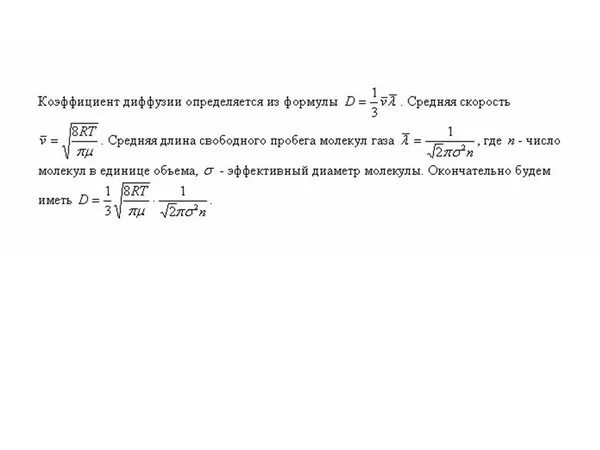
Эффективный диаметр азота