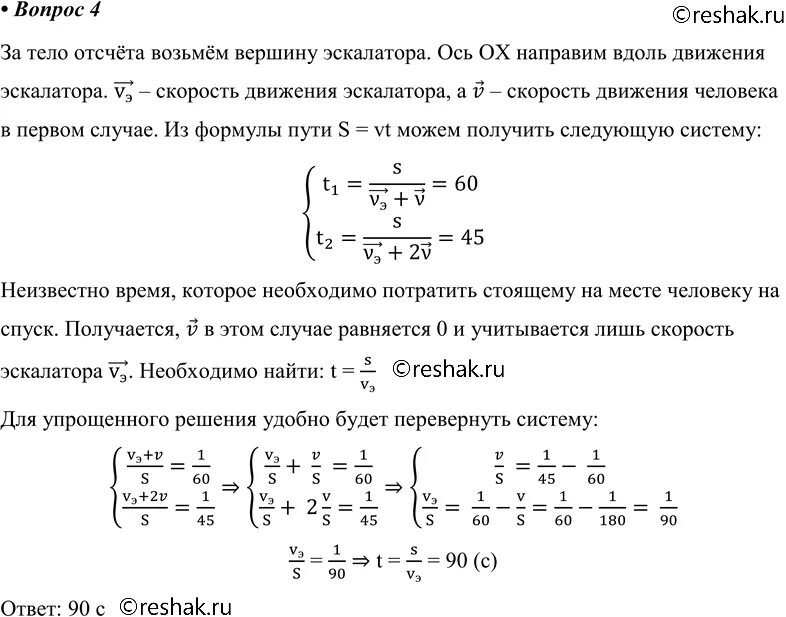
Эскалатор спускает идущего по нему вниз человека