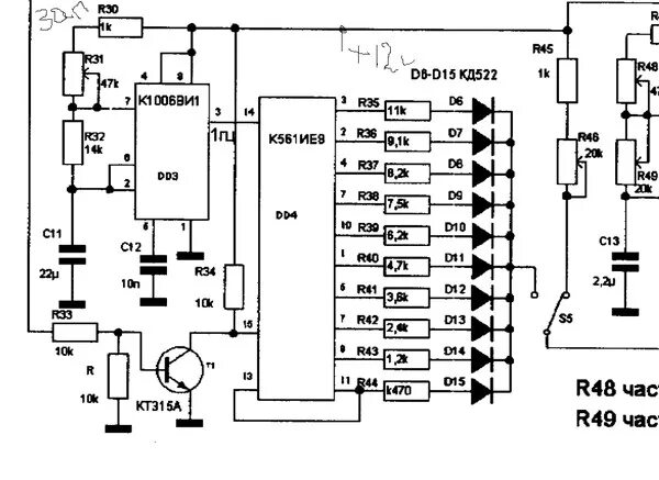
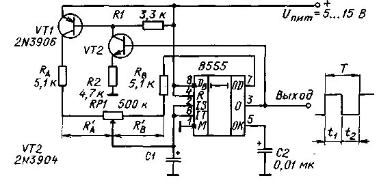
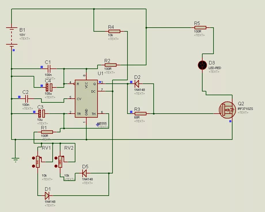
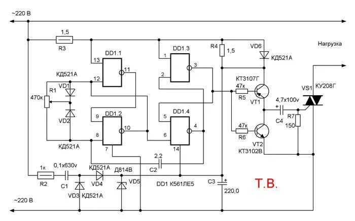
Генератор импульсов с регулировкой схема