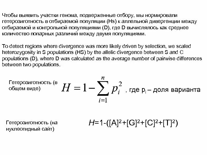
Гетерозиготность популяции