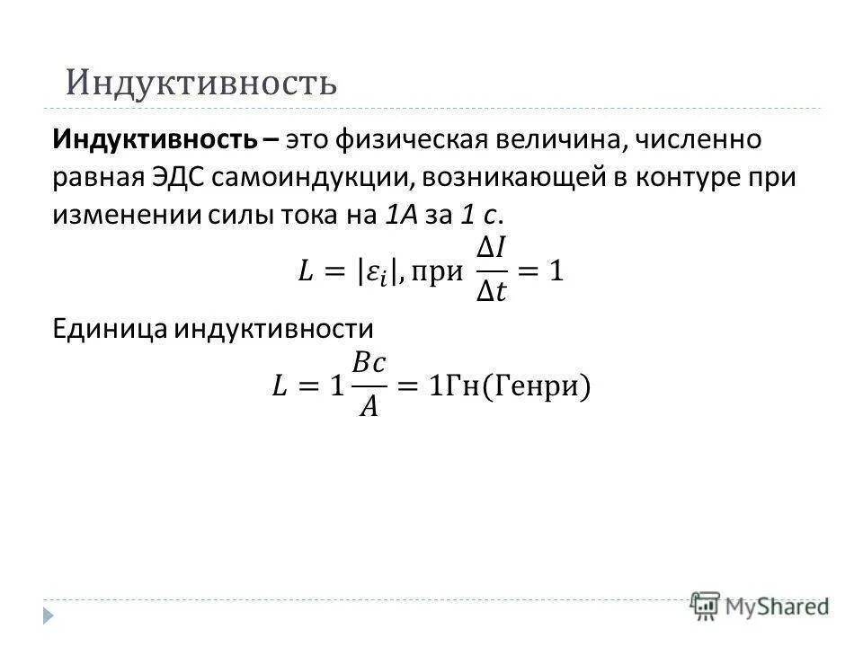
Индуктивность катушки определяется