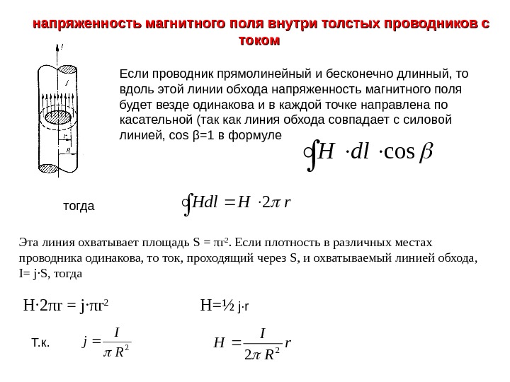
Индукция магнитного поля бесконечно длинного прямолинейного проводника