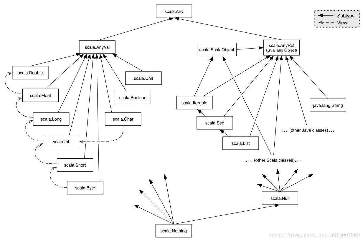
Java null object