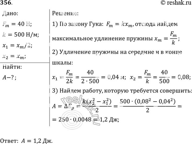
Как найти жесткость пружины динамометра