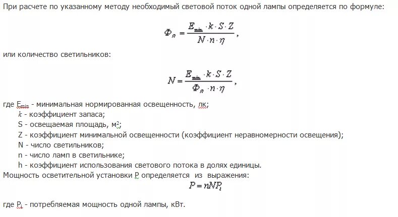
Как посчитать освещенность