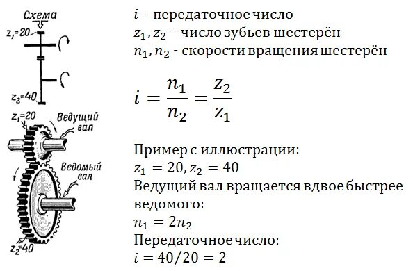
Как посчитать передаточное число редуктора