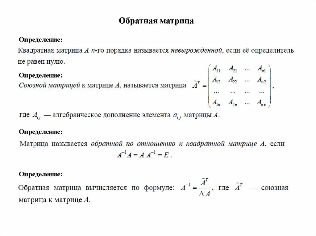
Как проверить обратную матрицу