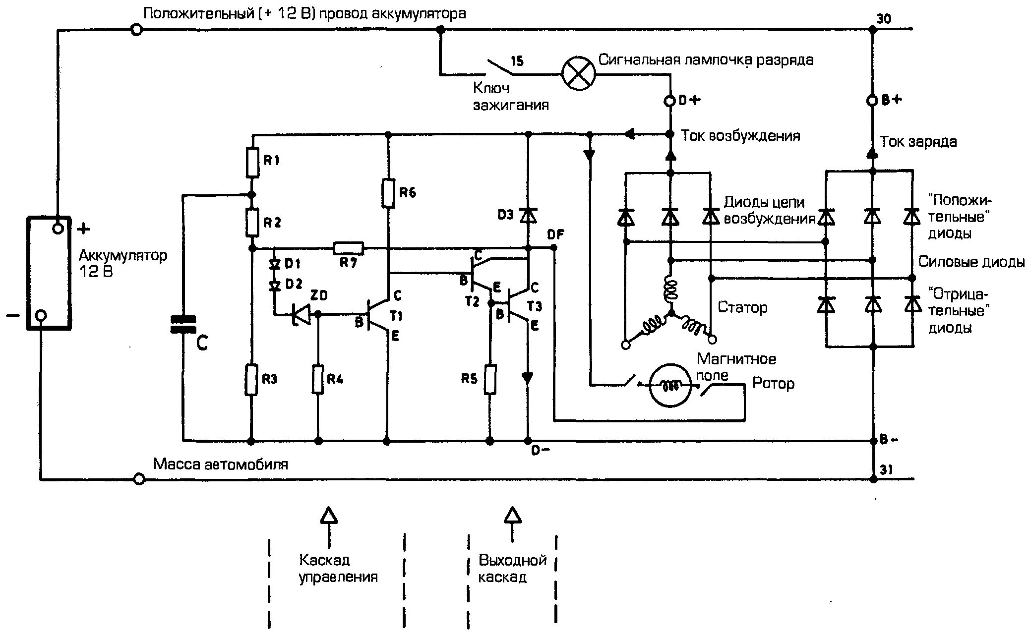
Какие регуляторы стоят на генераторах