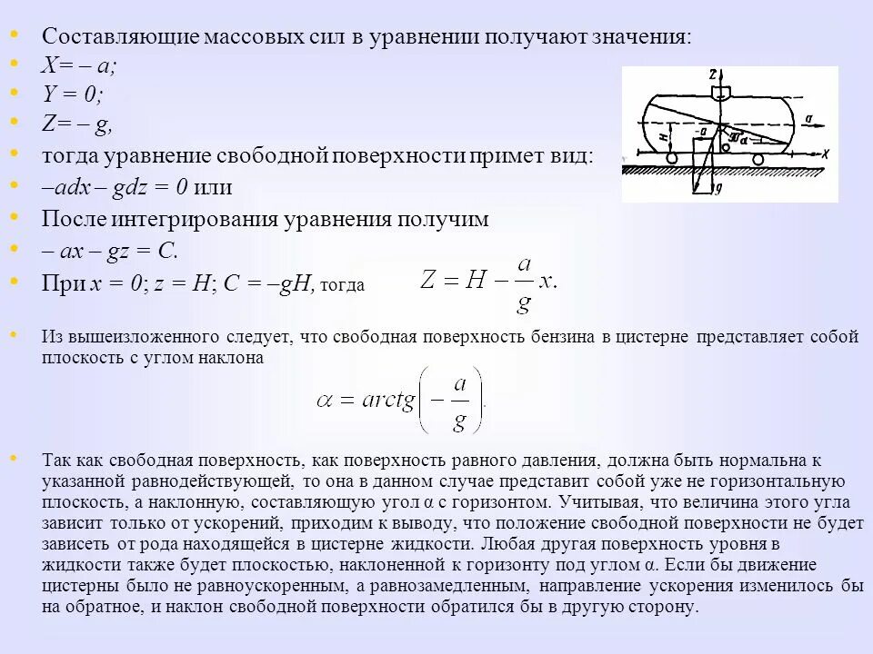
Какое значение получил для ускорения свободного