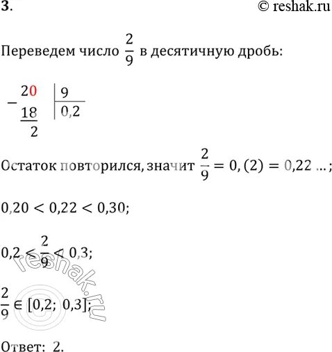
Какому из данных промежутков принадлежит 7 9