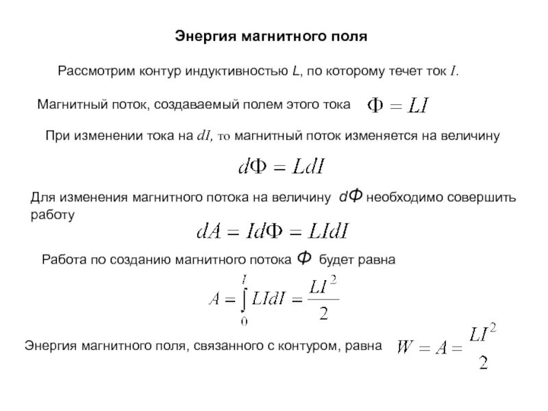
Какую энергию запасает катушка