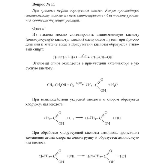
Какую простейшую аминокислоту можно синтезировать из этилена