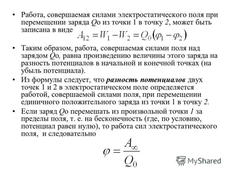
Какую работу совершает поле при перемещении