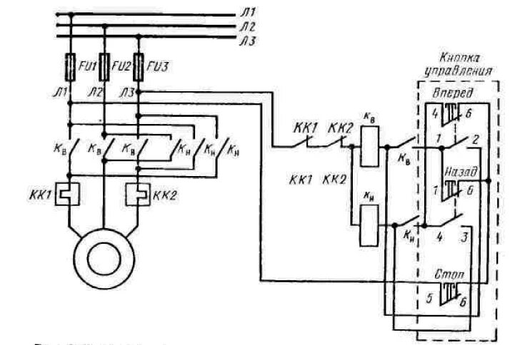
Кнопочный пост реверс