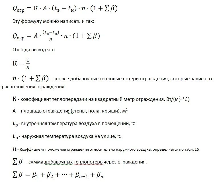
Коэффициент тепловых потерь