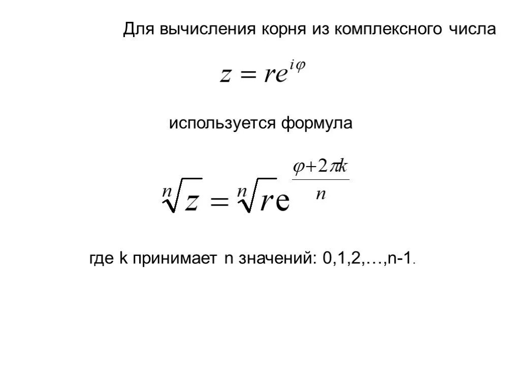
Комплексные вычисления