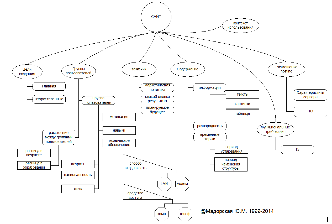
Контекст использования системы