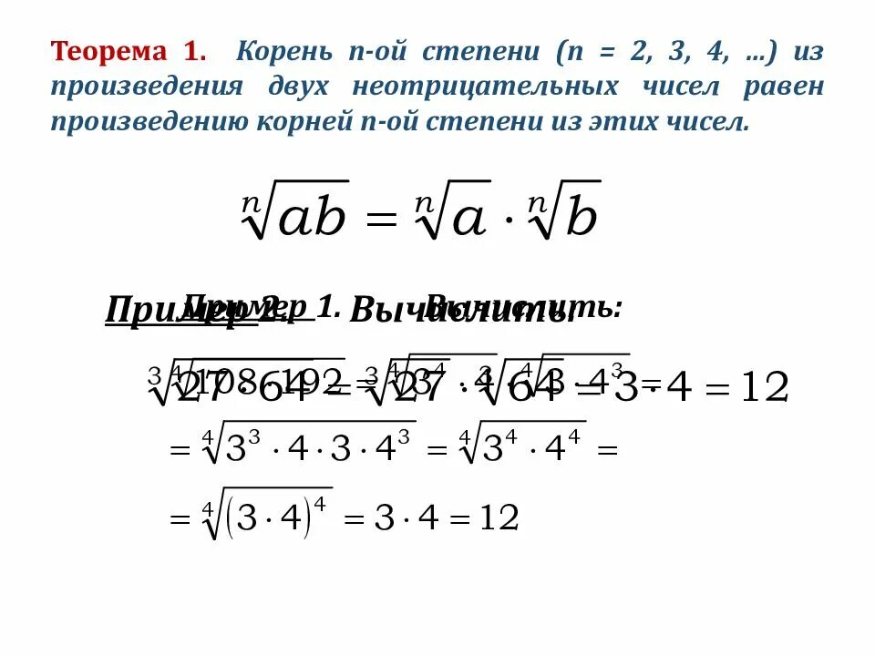
Корень степени n 1 и его свойства