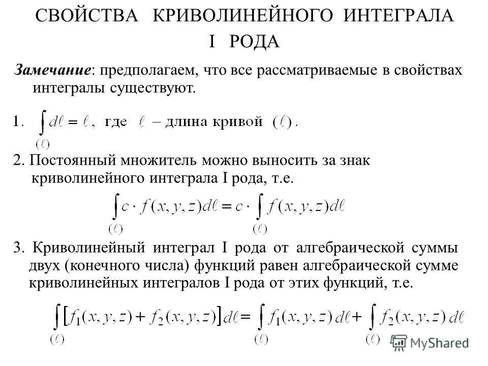
Криволинейные интегралы первого и второго рода