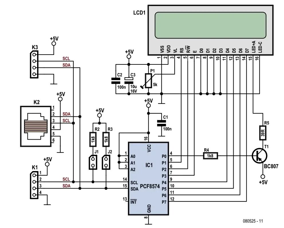
Lcd описание