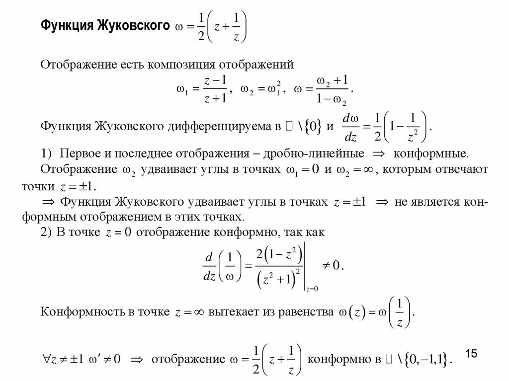
Линейная квадратичная и дробно линейная функции презентация