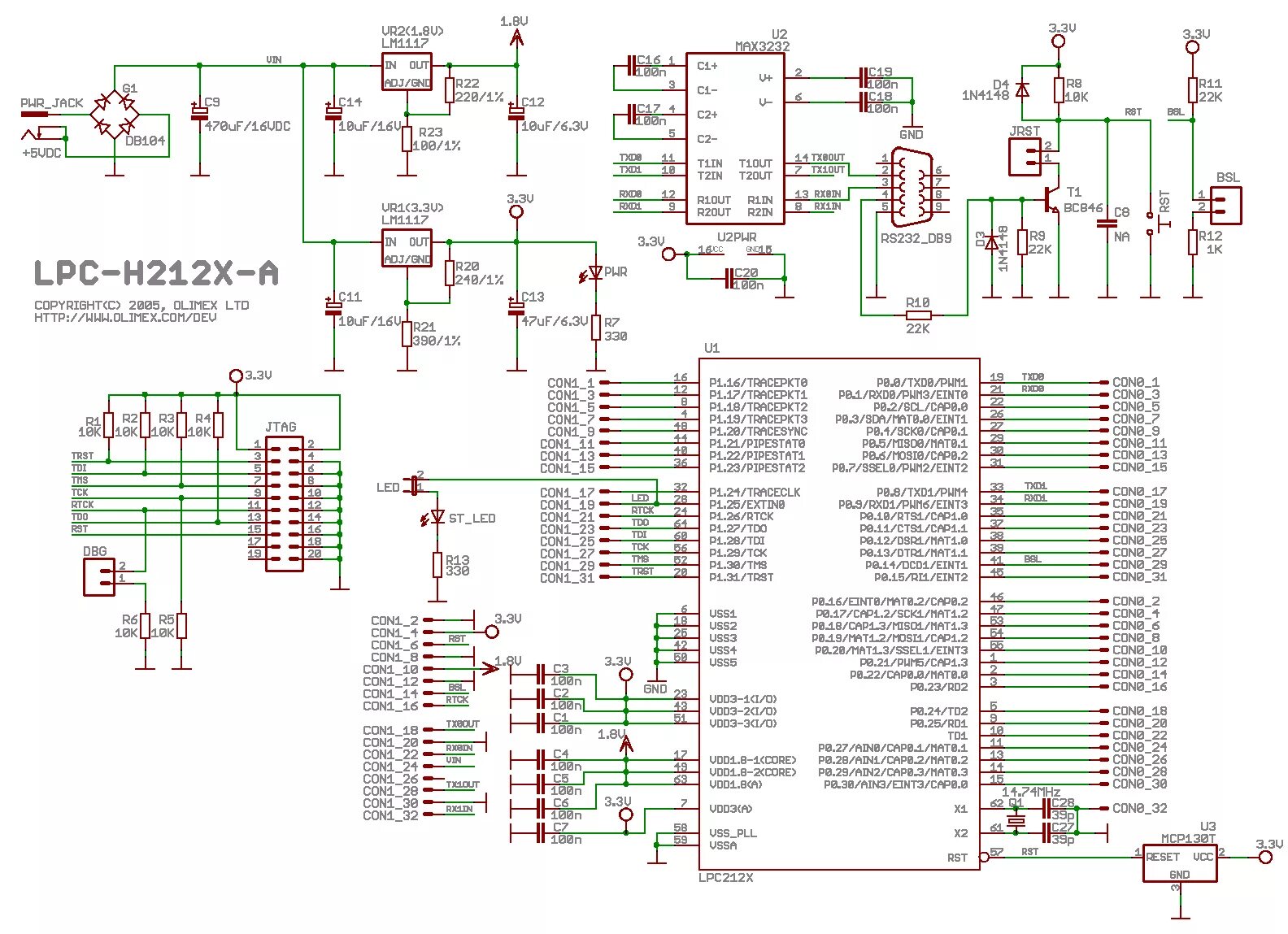
Lpc interface controller 27b8