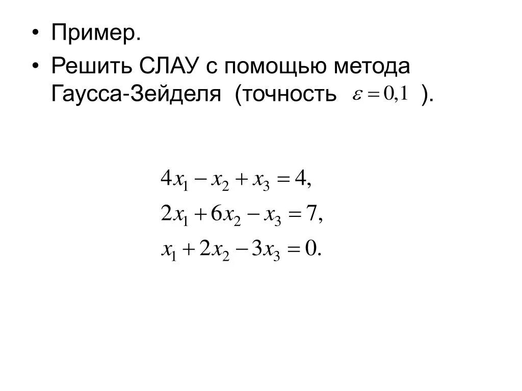
Метод простой итерации зейделя