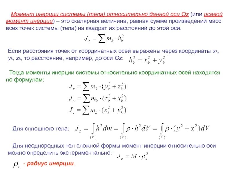
Момент инерции относительно некоторой оси