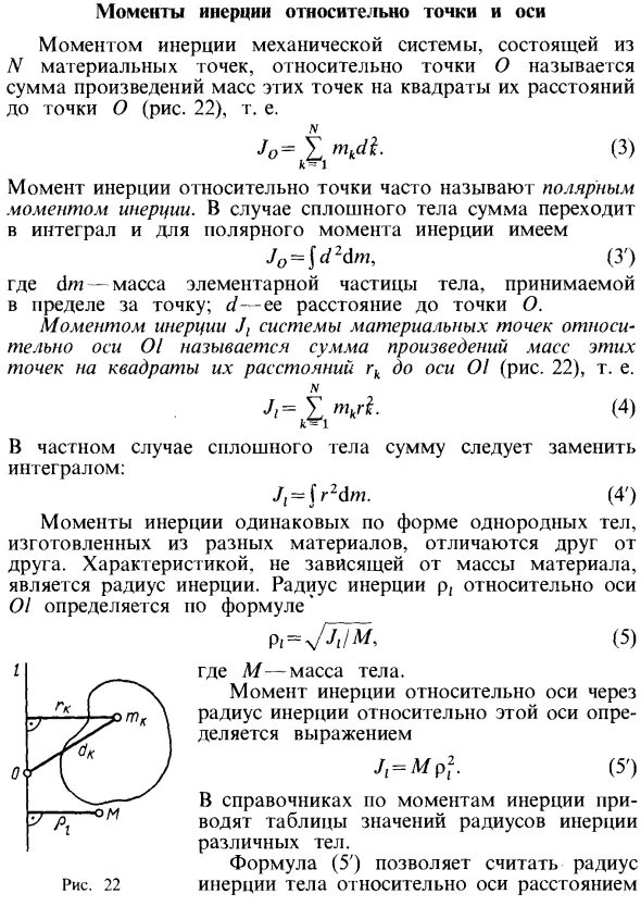
Момент инерции относительно оси радиус инерции