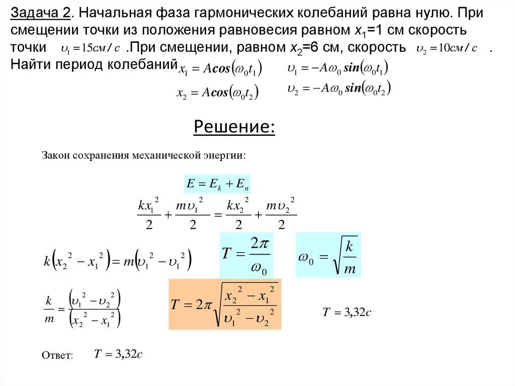
Начальная скорость колебаний