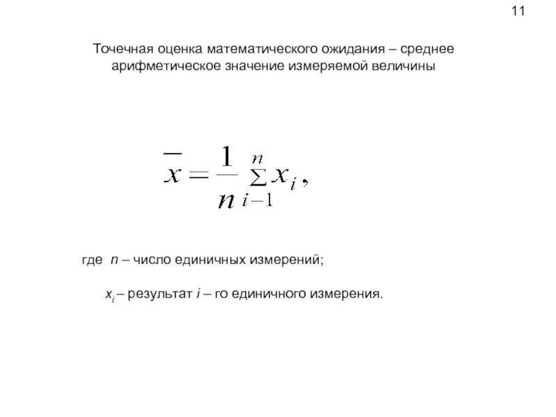
Найдите среднее значение результатов измерений