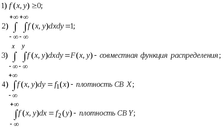
Найти функцию совместного распределения